为贯彻落实中共中央组织部《关于进一步加强和改进选调生工作的意见》精神,经研究,决定定向国内部分高校选调2025年应届优秀毕业生到省直、省辖市市直机关工作。现将有关事项公告如下:
一、选调范围
国内部分高校2025年硕士研究生及以上学历的应届毕业生(不含选调高校招生分数低于本校统一录取分数线的其他校区或分校、独立学院、网络学院等,以及委托培养、在职培养、定向培养和非全脱产学习的毕业生)。选调范围高校名单见附件1。
二、选调数量及资格条件
(一)选调数量
共计划选调451名,其中,省直选调生91名,省辖市市直选调生360名。
(二)资格条件
1.具有中华人民共和国国籍,且无国(境)外永久居留权。
2.政治素质过硬,对党忠诚,有理想抱负和家国情怀,甘于为国家和人民服务奉献。
3.截至2025年6月30日,应届硕士研究生不超过28周岁(1996年7月1日以后出生),应届博士研究生不超过35周岁(1989年7月1日以后出生),大学期间有参军入伍经历的,按服役年限适当放宽。
4.学习成绩优良,截至2025年7月31日,应取得相应毕业证书和学位证书,博士研究生可放宽到2025年底。报考学历学习期间,必修课不能有不及格记录。
5.报考省直岗位的考生,应为中共党员(含预备党员);报考省辖市市直岗位的考生,中共党员(含预备党员)、优秀学生干部、获得校级以上奖励人员、大学期间具有参军入伍经历的,同等条件下优先选调。
6.作风朴实,诚实守信,吃苦耐劳,身心健康,有较好的人际沟通和语言文字表达能力。
7.具有正常履行职责的身体条件和心理素质,符合公务员录用体检标准。
凡在校期间有违法违纪违规行为、学术不端和道德品行问题的,或有《中华人民共和国公务员法》和其他有关法律法规规定不得录用为公务员情形的,不得报考。
三、选调程序
选调工作采取本人自愿报名、学校审核推荐、组织人事部门考试与考察相结合的办法进行。具体安排如下:
(一)网上报名。凡符合条件的高校应届毕业生均可于2024年11月11日10:00登录河南省选调生报名网站(http://xds.jyt.henan.gov.cn/)进入报名系统,按照提示进行注册,如实、准确、逐项填写相关信息,上传近期正面免冠证件照(蓝底,jpg格式,利用图片软件制作时,照片宽高比例约为1.3:1.6,大小为260×320像素,50-100kb,最终效果以输出后的大小为准),等待报名资格初审。报名截止时间为11月17日18:00。报考人员参照志愿代码表(附件2、3),每人可报考2个志愿。
(二)资格审核。通过网上初审的报考人员需将系统生成的报名登记表打印出来(附件4,正反面打印),加盖院(系)党委公章后,报由所在高校党委组织部门或者学生就业指导部门审核,均需签署意见并盖章。
报考人员应于2024年11月18日下午18:00前根据报名系统提示上传签署意见并盖章的报名登记表PDF电子扫描件。其中,河南大学、河南科技大学、河南农业大学、河南师范大学、河南理工大学、河南工业大学、华北水利水电大学、河南中医药大学等报名人员应于11月15日下午18:00前将报名材料交校党委组织部,经校党委组织部择优推荐后上传报名登记表PDF电子扫描件。
省委组织部干部队伍建设规划办公室、省教育厅学生处(省大中专学生就业服务中心)及相关单位组织人事部门对符合条件的应届大学毕业生进行资格复审。
报考人员应于2024年11月23日前登录报名系统,查询复审结果。审核合格的,于11月27日9:00至11月30日9:00通过网上报名系统下载打印准考证。本次考试不收报名费。
资格审查贯穿招录工作全过程,弄虚作假或提供影响录用不实信息的,一经发现取消进入下一阶段资格。
(三)考试。考试分笔试、面试,综合成绩为笔试成绩×50%+面试成绩×50%。
1.笔试,2024年11月30日进行,共1张试卷,内容包括案例分析、行政能力测试、材料写作等,满分100分,考点设在郑州。笔试成绩将适时在报名网站公布,考生可登录报名系统查询。
2.面试,采取结构化面试方式,重点测试考生综合分析、语言表达、组织协调、人际沟通能力等,满分100分。根据考生填报第一志愿,按笔试成绩从高到低依次排序,以各岗位选调名额1:3的比例确定参加面试人员,如录用计划数与参加笔试人数比例达不到1:3,将优先从第二志愿报考该岗位且第一志愿未进入面试的考生中按成绩从高到低依次调剂补充。调剂补充后仍达不到比例要求的,相应核减招录名额。参加面试的应试者不能形成竞争的(即实际参加面试人数与拟录用人数的比例未超过1:1的),组织现有的应试者面试,应试者的面试成绩应达到其所在面试考场所有应试者的平均分,或者达到其所在面试考场其他岗位进入下步环节面试者最低分,方可进入下一环节。省直岗位的面试由省委组织部干部队伍建设规划办公室统筹组织,省辖市市直岗位的面试由各省辖市党委组织部分别实施。参加人员名单及具体时间、地点另行通知。
(四)体检考察。面试第二天,按考试综合成绩从高到低排序,按选调名额1:1.5的比例确定体检人选名单,按照公务员录用体检标准等有关规定组织体检。体检合格的全部进入考察。
考察工作由省委组织部统筹安排,主要了解掌握人选在校表现和专业特长,特别是政治素质和道德品行情况,了解人选在校期间的学习成绩以及奖惩等情况。政治上不合格,或在校期间有违法违纪违规行为、学术不端和道德品行问题的不予录用。根据考试综合成绩、体检结果、考察情况以及调剂意向,按照选调名额1:1的比例,统筹研究确定拟录用人选。同一职位,如最后1名考试总成绩并列,共同确定为拟录用人选。拟录用人选在报名网站公示,公示时间不少于5个工作日。
(五)办理录用手续。公示无异议的,签订三方就业协议。2025年7月印发录用通知、办理录用手续,8月底前到岗。
(六)岗前培训。省委组织部统一组织岗前暨党性教育专题培训。
四、分配安置
选调生正式录用后,省直选调生由录用单位进行安置,省辖市市直选调生由各省辖市党委组织部结合个人意愿、专业背景及相关单位编制、职数空缺情况,统筹分配到市直党政机关工作。分配安置情况统一造册登记报省委组织部。
(一)基层锻炼。选调生到岗后,可结合对口关系等,安排到乡镇(街道)进行为期2年的基层锻炼(第1年为试用期),所在单位不得延期选派或提前调回。其中,省直选调生第1年到村任职(任村党支部书记助理),第2年到乡镇(街道)机关锻炼(挂任党政班子副职或相应职务);省辖市市直选调生到村任职2年(是中共党员的任村党支部书记助理,非中共党员的任村委会主任助理)。基层锻炼期间,不得借调或交流到上级机关,经省辖市党委组织部批准并报省委组织部备案后,可有计划参加县乡集中性工作,但每年累计不超过3个月。基层锻炼期满后,原则上返回原单位工作,本人愿意在基层工作的,可提出申请,经所在单位同意后,省直选调生报省委组织部批准,可留在乡镇(街道)或县级机关工作;市直选调生报经省辖市党委组织部批准,并报省委组织部备案,可留在乡镇(街道)工作。留任基层工作的要及时转移行政关系、工资关系和党的组织关系。
(二)任职定级。选调生1年试用期满,由所在单位会同相关县(市、区)党委组织部门进行考核。考核合格的,按照《公务员法》和《新录用公务员任职定级规定》等文件要求,及时进行任职定级和公务员登记;考核不合格的,取消录用。
(三)服务年限。省直选调生在录用单位最低服务年限为5年;省辖市市直选调生在录用单位最低服务年限为3年,在本省辖市内最低服务年限为5年,均含基层锻炼时间。
(四)后续管理。选调生职务、职级的后续晋升,按照《党政领导干部选拔任用工作条例》和《公务员职务与职级并行规定》有关要求执行。服务期内有1年年度考核结果为优秀等次或参加急难险重任务作出突出贡献受到市级以上表彰的,应优先提拔使用。选调生的工资按照干部管理权限进行管理,省直选调生人事档案由所在单位管理,省辖市市直选调生人事档案由所在省辖市党委组织部统一管理。符合条件的,可享受当地各项人才引进优惠政策。
五、其他事项
(一)未在规定时间内取得国家承认的毕业证、学位证或不按要求报到的,取消录用资格。
(二)本次考试不指定考试辅导用书,不举办也不委托任何机构举办考试辅导培训班。
(三)本次招录未尽事宜,由省委组织部负责解释。
政策咨询电话:0371—65905805
资格审查咨询电话:0371—61179352、61179396
技术操作咨询电话:0371—87531559
附件:
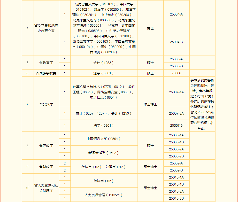
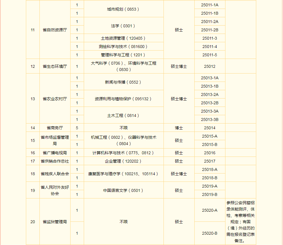
1.河南省2025年定向选调范围高校名单
2.省直选调生岗位需求及志愿代码表
3.省辖市市直选调生名额分配及志愿代码表
4.河南省2025年定向选调应届优秀毕业生报名登记表(通过初审后在线打印)
中共河南省委组织部
2024年11月8日


Copyright C 20092014 All Rights Reserved 版权所有 新乡微帮直聘网
豫ICP备2022020088号-2
41070202001150
地址:河南新乡红旗区平原路云心科技园 EMAIL:604084328@qq.com
ICP经营许可证:豫B2-20220798 人力资源证: (豫)人服证字(2023)第0702000613号
Powered by PHPYun.