近日,国网河南省电力公司发布2024年高校毕业生招聘公告(第一批),即日起可通过通过国家电网有限公司人力资源招聘平台进行网上报名,2023年11月20日网上报名截止。
据了解,国网河南省电力公司是国家电网公司的全资子公司,现辖18家市供电公司、110家县级供电企业和21个直属单位,服务客户4570.9万户。
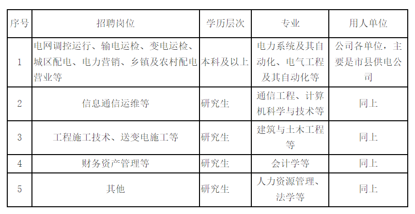
本次招聘人数约900人,要求本科及以上学历,用人单位为公司所属市、县供电公司,部分为直属单位。
1.2024年毕业,一般应于2024年7月31日前取得毕业证、学位证;国(境)外院校毕业生,2023年7月1日—2024年6月30日毕业, 2023年9月1日—2024年8月31日获得教育部学历学位认证。
2.应聘者不超过以下年龄的优先:本科生25周岁、硕士研究生28周岁、博士研究生33周岁。年龄计算的截止时间为2024年6月30日。
3.具备用人单位急需专业和相应学历要求的毕业生。
4.同等条件下,退役军人优先录用。
(一)应聘毕业生通过国家电网有限公司人力资源招聘平台报名应聘(网址:https://zhaopin.sgcc.com.cn)。
(二)网上报名时必须完整、真实填报相关信息,作为附件并上传以下应聘材料原件的扫描件:
1.国内院校应聘毕业生
身份证(正、反面)、学籍在线验证报告、加盖学校公章的成绩单、毕业生就业推荐表、外语和计算机等级证书、个人获奖证书等。博士研究生须上传硕士研究生本科的毕业证和学位证,硕士研究生须上传本科的毕业证和学位证。
2.国(境)外院校应聘毕业生
身份证(正、反面)、教育部认证机构出具的学历学位认证材料、成绩单(或课程表)及翻译材料、个人获奖证书等。博士研究生须上传硕士研究生本科的毕业证和学位证,硕士研究生须上传本科的毕业证和学位证。
(三)注意事项
1.上传的学籍验证码必须确保2024年4月底前有效。
2.因应聘毕业生未按要求填报信息、上传应聘材料,或者学籍验证码无效,影响到招聘和录用的,公司不承担责任。
3.参加现场资格审查,必须提供网上报名时,作为附件上传应聘材料的原件。
4.我公司不举办也不委托任何机构、个人举办任何形式的考前培训班,任何针对我公司招聘笔试和面试的辅导班、考试教材、复习资料,均与我公司无关。
即日起开始网上报名,2023年11月20日网上报名截止。现场资格审查及考试的具体时间、地点另行通知。考试大纲见国家电网有限公司人力资源招聘平台。
公司通过国家电网有限公司人力资源招聘平台向考生发布考试通知,同时发送短信。
应聘毕业生需登录国家电网有限公司人力资源招聘平台,在规定的时间内确认参加考试。未入围的应聘毕业生,不再另行通知。应聘者务必提供准确的联系电话,并保持通讯畅通,因通讯不畅,应聘者未接到招聘相关通知,影响到招聘的,公司不承担责任。
应聘毕业生有下列情形之一的,取消应聘资格
应聘过程提供虚假信息的,包括但不限于以下方面:伪造、涂改学历、学位、专业及相关资格证书、获奖证明,虚报在校成绩, 隐瞒个人真实情况的;在应聘过程中作弊的;扰乱、破坏招聘秩序的;发表、散布不实信息,影响招聘工作的;应予取消资格的其他情形。
咨询电话:0371—67902918(此电话仅工作日,面向应聘学生本人受理公司招聘咨询,如招聘平台系统操作咨询,请拨打400—1095—598)。
通讯地址:河南省郑州市金水东路56号(国网河南省电力公司 人力资源部)。
邮政编码:450018
公司网址:http://zhaopin.sgcc.com.cn/
文章来源:https://mp.weixin.qq.com/s/SrPmaFrAShDSIpp9u-yUMw


Copyright C 20092014 All Rights Reserved 版权所有 新乡微帮直聘网
豫ICP备2022020088号-2
41070202001150
地址:河南新乡红旗区平原路云心科技园 EMAIL:604084328@qq.com
ICP经营许可证:豫B2-20220798 人力资源证: (豫)人服证字(2023)第0702000613号
Powered by PHPYun.