1 学校简介 河南新乡工商职业学院是经河南省人民政府批准、教育部备案的一所民办非营利性普通高等职业院校。学校位于郑州东三环延线的平原示范区科教城,地处郑州大都市区“二十分钟交通圈”内,25分钟可达省政府、郑州高铁东站,交通发达。 2 招聘岗位 3 聘用及福利待遇 (一)享受竞争性薪酬待遇。高层次人才“一人一策”、“一事一议”。 4 应聘方式 (一)应聘者请将个人简历(附近期生活照)及相关资料扫描件以一个PDF文件(.pdf)的形式发到招聘邮箱:hnxxgsrsc@163.com。文件统一命名为:应聘岗位+姓名+手机号+最高学历+毕业学校+专业。 (二)微信扫描“河南新乡工商职业学院招聘报名表”二维码,填写报名信息。
5 联系方式 组织人事处:0373-5916669 学校地址:河南新乡平原示范区科教城嵩山大道369号 注:招聘报名及面试不收取任何费用,谨防诈骗。
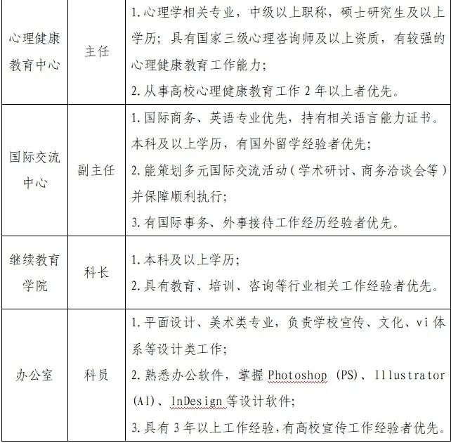
文章来源:http://www.haet.org.cn/index.php?m=home&c=View&a=index&aid=1835


Copyright C 20092014 All Rights Reserved 版权所有 新乡微帮直聘网
豫ICP备2022020088号-2
41070202001150
地址:河南新乡红旗区平原路云心科技园 EMAIL:604084328@qq.com
ICP经营许可证:豫B2-20220798 人力资源证: (豫)人服证字(2023)第0702000613号
Powered by PHPYun.